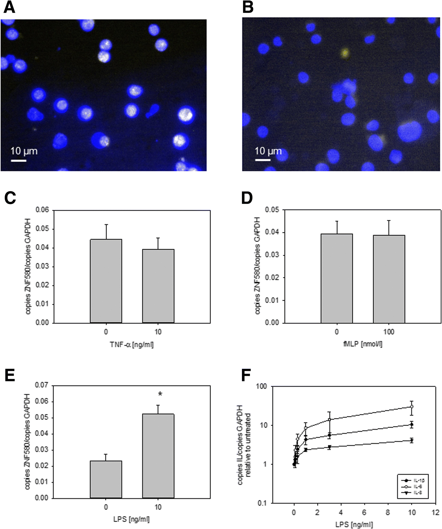
Fig. 2

ZNF580 in MonoMac6. Immunofluorescence staining of ZNF580 in MonoMac6 cells (yellow signal) and counterstaining of nuclei (blue signal) revealed an overlap of both signals (a). In the negative control, no other signal was detectable than DAPI (b). 1 × 106 cells were treated for 24 h with TNF-α (10 ng/mL) (c), fMLP (100 nmol/L) (d) and LPS (10 ng/mL) (e). As a control (0 nmol/L; 0 ng/mL) the vehicle PBS was used. ZNF580 mRNA was measured by real time PCR and expression normalised to corresponding GAPDH-values. After 24 h ZNF580 mRNA was unchanged by TNFα (c) and fMLP (d) but increased after treatment of MonoMac6 with LPS (e). The mRNA expression of IL-6, IL-8 and IL-1β were analysed via real-time-RT-PCR after treatment of 2 × 106 cells with different concentrations of LPS (0; 0.1; 0.3; 1, 3, or 10 ng/mL, respectively) for 24 h (f). All results are shown as mean ± SEM, n = 3, *: p ≤ 0,05